Förberedelsematerial
Vi är glada att du har valt att gå vidare med onboardingprocessen för TOPdesk Change management modul. För att säkerställa en smidig och effektiv övergång har vi sammanställt ett förberedelsedokument som kommer att guida dig genom de olika stegen.
Vill du ladda ner detta som en PDF? Klicka här
Syfte med dagen
- Allmän orientering i förändringshantering och best practice i TOPdesk
- Dokumentation av processer och roller
- Konfigurering av verktyget tillsammans med IT Software
o Design och dokumentation av processen för förändringshantering
o Ställa in förändringskortet (inklusive rullgardinslistor, obligatoriska fält, aktiva fält etc.)
o Ställa in e-postflöde (när och till vem som e-post skickas från TOPdesk)
o Ställa in automatik (t.ex. automatisk stängning av ärenden baserat på incident)
o Konfigurera e-postimport(er) - Utbildning för applikationshanteraren så att personen själv kan köra i modulen efter genomförd Implementering
- Urval & uppgiftslistor för handläggare & handläggargrupper
Implementeringen sker som undervisning och sparring, så att ni sedan kan arbeta självständigt i modulen på egen hand.
När dagen är slut ska vi ha konfigurerat grunderna i förändringshanteringsmodulen och påbörjat skapandet av urval och uppgiftslistor.
Syfte
Hur fungerar modulen?
Modulen låter er organisera alla era förändringar, som i TOPdesk kallas Changes (se ITIL, Change Management).
Olika avdelningar har många olika typer av förändringar. För IT-avdelningen kan ändringar vara allt från utbyte av ett batteri i en mobiltelefon till utrullning av ett nytt operativsystem i hela den globala serverparken över geografiska platser, tidszoner och lokala behov. För HR-avdelningen kan förändringar vara anställning och avgångar som måste följa vissa mönster varje gång och vara dokumenterbara.
En förändring kan uppfattas som en process som består av ett antal aktiviteter. Mallar kan skapas för
vanliga processer. Aktiviteter kan göras obligatoriska eller valfria och förinställd med en rad information.
Hur ser en framgångsrik implementering ut?
Implementeringen är lyckad när ni är redo att slutföra installationen och underhålla modulen på egen hand. Var beredd på att detta vanligtvis kräver arbete med både TOPdesk och din organisation och processer som konsult från IT Software hjälper till med.
Förbered/diskutera inför dagen
- Vilka typer av förändringar inträffar hos er?
- Diskutera fram två förändringsförfrågningar som innefattar godkännandesteg som ni eventuellt hanterar/vill hantera i TOPdesk. T.ex. nyanställning. Välj gärna en komplex förändring som vi kan utgå ifrån när vi skapar mallen. Tänk igenom alla aktiviteter som görs i förändringarna. Steg för steg, vem/vilka gör vad osv.
- Diskutera fram två förslag på enkla förändringar som inte kräver godkännande steg. T.ex. beställning av en mus eller tangentbord
- Diskutera vilka handläggare och avdelningar som arbetar med förändringshantering idag.
- Vilken dokumentation behöver vi angående aktuella och tidigare implementerade ändringar?
- Finns det en Change Manager idag? Om inte, diskutera kring om ni behöver det eller inte. Vem kan det i så fall vara på respektive avdelning?
- Genomför ni CAB-möten dag? (Change Advisory Board). Ska dessa dokumenteras i TOPdesk?
- Har ni en processkarta för hur ni hanterar förändringar i er organisation?
- Fundera/diskutera kring vilka som ska/kan skapa nya förändrings- och aktivitetsmallar i TOPdesk.
- Vilka urval och listor är viktiga att presentera för handläggare och eventuellt avdelningschefer eller koordinator(er)?
Tänk på att det är viktigt att hitta en bra balans mellan förberedelser och öppenhet för nytänkande.
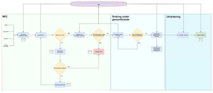
Exempel på processkarta

Genomförande
Konsult från IT Software lär under implementeringens gång ut modulens funktionalitet såsom enkla förändringar och omfattande förändringar, tillämpligheten av förändringskategorier samt visuell gruppering av förändringsaktiviteter och mycket annat. Detta sker skräddarsytt utifrån hur er miljö konfigureras.
Vi väljer tillsammans några faktiska exempel på processer i er organisation och ställer in dem i modulen så att ni lär känna den funktionalitet som är relevant för er. De första inställningarna fungerar som undervisning så att era inlärda kunskaper därefter möjliggör fortsatt arbete med förändringsprocesser på egen hand.
Vi börjar ofta från skapandet av en förändringsmall och de förändringsaktiviteter som är relevanta för en given process. De relevanta inställningarna och alternativen granskas och konsulten väljer riktiga scenarier som ger största möjliga antal inställningsalternativ i spel så att du får en grundlig granskning som en introduktion till modulen.
Det kan också vara relevant att granska hypotetiska scenarier för att beröra ytterligare en del av den modul som ni kan förväntas behöva inom en snar framtid.
Vem ska delta?
Förutom konsult från IT Software är en grupp på 3-6 av era nyckelpersoner ofta en lämpliga storlek för att säkerställa noggrannhet, sparring, ägande, idéutveckling och ansvarsfördelning. Det kan t.ex. vara:
- Projektledare
- Systemägare med några kollegor från IT
- Relevanta processägare från andra avdelningar
- Er TOPdesk-administratör
Allmänt angående modulimplementeringar
Dagordningen för konsultbesöket varierar från kund till kund, men den övergripande implementeringen av modulen innehåller vanligtvis följande element:
- Identifiering av övergripande behov för modulen eller samlingen efter föregående möte
- Introduktion av intressenter, både närvarande och andra
- Granskning av processer i förhållande till modulen, som också kan omfatta andra moduler
- Definition av uppföljningsuppgifter hos kunden
Implementeringen börjar med en analys av era organisatoriska behov, som baseras på era förberedelser och konsultens erfarenhet av att sätta upp systemet för att stödja och optimera processer.
I arbetet med era processer ger konsulten exempel på scenarier i andra organisationer och styrkor ert kreativa arbete med andra åsikter svårigheter och utmanande frågor. Detta görs för att undvika det nya systemet stöder olämpliga processer och istället säkerställer en optimal lösning baserat på era behov, en organisatorisk översyn och systemets funktionalitet.
Efterarbete
Efter varje konsultbesök måste ni ofta fortsätta arbeta med vissa uppgifter konsulten har definierat, såsom:
- Mata in data (t.ex. fylla i listan med kategorier)
- Involvering av andra intressenter än mötesdeltagarna för att få sparring och ytterligare input
- Testa processerna med faktiska användare och chefer från organisationen
- Förberedelser inför nästa möte