Förberedelsematerial
Vi är glada att du har valt att gå vidare med onboardingprocessen för TOPdesk Problem Management modul. För att säkerställa en smidig och effektiv övergång har vi sammanställt ett förberedelsedokument som kommer att guida dig genom de olika stegen.
Vill du ladda ner detta som en PDF? Klicka här
Här hittar du en kort introduktionsvideo till modulen: TOPdesk problemhantering
Syfte med dagen:
- Allmän orientering i problemhantering och best practice i TOPdesk.
- Dokumentation av processer och roller
- Konfigurering av verktyget tillsammans med IT Software
- Utbildning för applikationshanteraren så att personen själv kan köra i modulen efter genomförd
- implementering
- Urval & uppgiftslistor för handläggare & handläggargrupper
Implementeringen sker som utbildning och sparring, så du kommer därefter att kunna arbeta under motorhuven på modulen på egen hand. För att säkerställa optimalt lärande och ett framgångsrikt genomförande, var medveten om följande:
Syfte
Hur fungerar modulen?
Problemhantering gör det möjligt att skapa en översikt över användarnas felmeddelanden för att hitta kongruenta orsaker till felen. Som problemhanterare måste du felsöka på en djupare nivå än bara genom att hantera enskilda fall. Du vill vara medveten om mönster i de felrapporter som rapporteras. Detta gör att du kan analysera felen och öka din förmåga att hitta orsakerna till att de uppstår.
Ett problem kan märkas som ett känt fel som en lösning kan kopplas till, vilket användare kan göras medvetna om när de hanterar framtida fel relaterade till samma problem.
Hur ser en framgångsrik implementering ut?
Implementeringen anses lyckad när du är redo att slutföra installationen och underhålla modulen på egen hand framöver. Var beredd på att detta vanligtvis kräver arbete med både TOPdesk och er organisation och innefattar processer som konsult från IT Software hjälper till med.
Förbered/diskutera inför dagen:
- Diskutera om det är nödvändigt att särskilja problem, där orsaken inte är identifierad, från kända fel, där orsaken har identifierats.
- Diskutera hur workarounds (tillfälliga lösningar) hanteras och kommuniceras ut i dagsläget.
- Diskutera vilka handläggare och avdelningar som arbetar med problemhantering idag.
Finns det en Problem Manager idag? Om inte, diskutera kring om ni behöver det eller inte. - Vem kan det i så fall vara på respektive avdelning?
- Hur ser problemhanteringsprocessen ut i er organisation?
- Har ni en processkarta?
- Fundera/diskutera kring vilka som ska/kan skapa nya problemkort i TOPdesk.
- Vilka urval och listor är viktiga att presentera för handläggare och eventuellt avdelningschefer eller koordinator(er)?
- Skapa minst ett realistiskt scenario på ett problem som kan uppstå i er organisation
Tänk på att det är viktigt att hitta en bra balans mellan förberedelser och öppenhet för nytänkande.
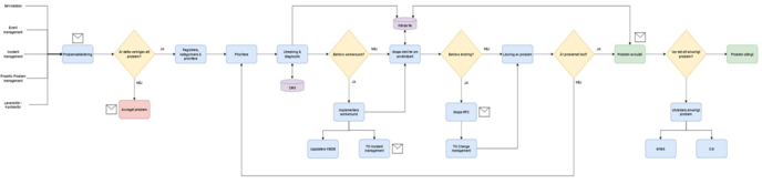
Exempel på processkarta

Genomförande
Hantering av genomförande av problem ses över som en övergripande process. Här kommer det att vara användbart att du har inkluderat exempel på mönster i tidigare ärenden. Av exemplen diskuterar vi möjligheterna att identifiera problem så tidigt som möjligt. Systeminställningarna för den kända felprocessen granskas och framtida scenarier ställs in där du använder modulen och arbetar med de associerade processerna.
Förutom sparring och reflektion i förhållande till er ärendehantering lär konsulten hur ni på egen hand ändrar inställningar i modulen så att ni kan experimentera med att använda andra inställningar i praktiken. Detta tillåter användare och chefer att testa olika inställningar under en period innan de genomför de slutgiltiga inställningarna.
Vem ska delta?
Förutom konsult från IT Software är en grupp på 3–6 av era nyckelpersoner ofta en lämplig storlek för att säkerställa noggrannhet, sparring, ägande, idéutveckling och ansvarsfördelning. Det kan t.ex. vara:
- Projektledare
- Systemägare med några kollegor från IT
- Relevanta processägare från andra avdelningar
- Er TOPdesk-administratör
Allmänt angående modulimplementeringar
Dagordningen för konsultbesöket varierar från kund till kund, men den övergripande implementeringen av modulen innehåller vanligtvis följande element:
- Identifiering av övergripande behov för modulen eller samlingen efter föregående möte
- Introduktion av intressenter, både närvarande och andra
- Granskning av processer i förhållande till modulen, som också kan omfatta andra moduler
- Definition av uppföljningsuppgifter hos kunden
Implementeringen börjar med en analys av era organisatoriska behov, som baseras på era förberedelser och konsultens erfarenhet av att sätta upp systemet för att stödja och optimera processer.
I arbetet med era processer ger konsulten exempel på scenarier i andra organisationer och styrkor ert kreativa arbete med andra åsikter svårigheter och utmanande frågor. Detta görs för att undvika det nya systemet stöder olämpliga processer och istället säkerställer en optimal lösning baserat på era behov, en organisatorisk översyn och systemets funktionalitet.
Efterarbete
Efter varje konsultbesök måste ni ofta fortsätta arbeta med vissa uppgifter konsulten har definierat, såsom:
- Mata in data (t.ex. fylla i listan med kategorier)
- Involvering av andra intressenter än mötesdeltagarna för att få sparring och ytterligare input
- Testa processerna med faktiska användare och chefer från organisationen
- Förberedelser inför nästa möte