Hoppa till innehåll
Svenska
  • Det finns inga förslag eftersom sökfältet är tomt.

Så dokumenterar ni ett scenarioträd (Del 4)

Ladda ned hela materialet här

Val av ritverktyg

När ni ska rita ett scenarioträd så rekommenderar vi att använda gratisverktyget Draw.io (https://app.diagrams.net/).

Har ni andra ritverktyg som fungerar på samma sätt kan ni självklart använda dessa också. Använder ni draw.io och sparar filen i formatet ”.drawio”, så kan vi på IT Software öppna och redigera filen.

Vad ni ska rita i ert scenarioträd

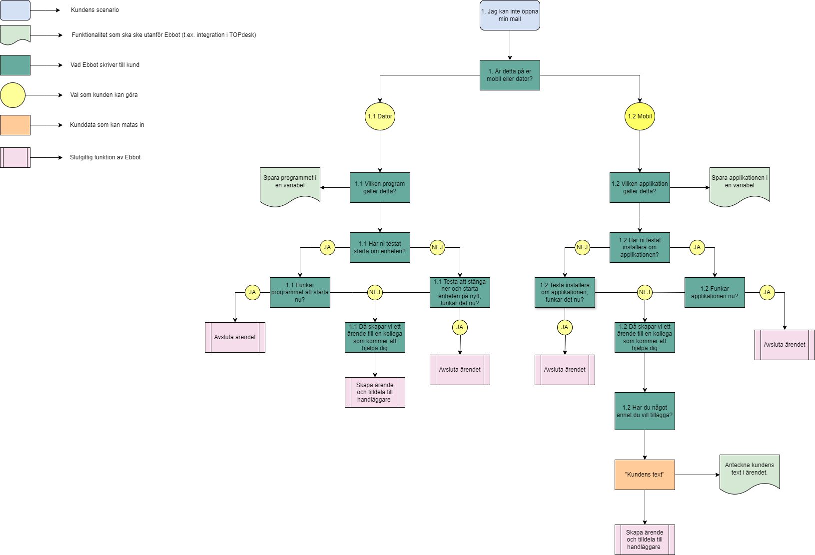
När ni ritar ert scenarioträd är syftat att visualisera alla de steg som er användare kommer ta sig igenom från att den första initiala frågan ställs fram till att slutet på konversationen nås. Det är därför av stor vikt att ni ritar upp dessa steg så utförligt som det går, för att säkerhetsställa att processen är genomarbetat och underlättar för våra botbyggare. För exempel så hänvisar vi till bilagan “Exempel scenario”. Ni får gärna ta inspiration från den exempelfilen när ni ritar upp ert scenarioträd.

Det man vill undvika är att väva ihop vad som skulle kunna vara ett separat scenario ihop med ett annat. Likaså undvika att dela upp ett scenario till flera när det faktiskt hade kunnat vara en förgrening i ett och samma scenario, se förgreningen 1.1 Dator och 1.2 Mobil i exempelfilen ”Exempel Scenario”. Dessa vill man behålla under ett och samma scenario. Hade ursprungs scenariot för respektive förgrening skilt sig från varandra hade det varit lämpligt att dela upp de i var sitt scenario.

Bra att tänka på

  • Se till att färgkoda era scenarion där det tydligt framgår vad Ebbot ska kommunicera ut mot kund och vart kunden kommer svara till Ebbot. Exempelvis:
    • Vad för frågor Ebbot ska ställa till kund?
    • Vilka alternativa knappar skall finnas vid en fråga?
    • Vilken funktionalitet mot integrationer ska ske?
    • När kunden kommer mata in fritext?
  • Numrera i scenariot så det tydligt framgår hur flödet är tänkt att vara samt vilken förgrening som eventuellt kommer att ske i scenariot. Löpnummer på scenario ska stämma överens med excel-arket.
  • Använd olika figurer för olika funktionaliteter när ni ritar ert scenario och se till att anteckna vad respektive figur & färgkodning har som betydelse.